تحليل وتصميم قاعدة بيانات (ERD Schema Mapping)

0 (0)

الوصف

هل لديك مشروع يحتاج إلى قاعدة بيانات منظمة وفعّالة؟
سأقوم بـ تحليل وتصميم قاعدة بيانات متكاملة باستخدام منهجية ERD Schema Mapping لضمان ربط الجداول والكيانات بشكل صحيح بما يتناسب مع متطلبات مشروعك.
ما ستقدمه الخدمة:-
تحليل المتطلبات الخاصة بالنظام أو المشروع.
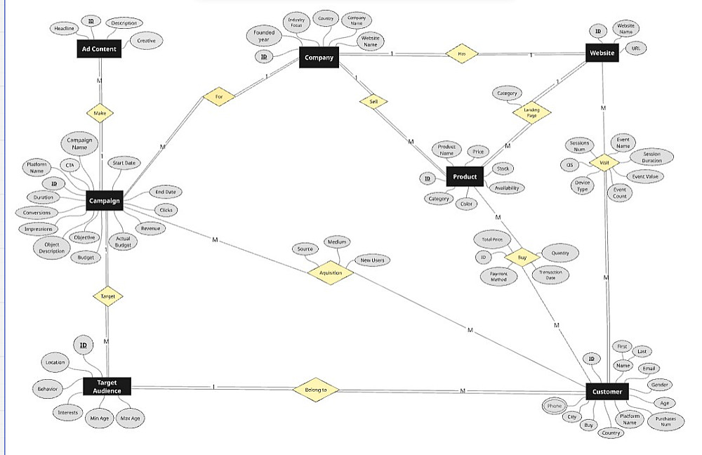
تصميم مخطط ERD (Entity Relationship Diagram) شامل.
تحويل الـ ERD إلى مخطط جداول (Schema Mapping).
تحديد العلاقات (1:1, 1:M, M:N) مع المفاتيح الأساسية والخارجية.
باستخدام SQL Server
تسليم ملف منظم (PDF / صورة عالية الدقة).
ما الذى سوف ستسلمه :-
تحليل المتطلبات الخاصة بالنظام أو المشروع.
تصميم مخطط ERD (Entity Relationship Diagram) شامل.
تحويل الـ ERD إلى مخطط جداول (Schema Mapping).
يحتوى على 4 جداول (موضحه العلاقات بينهم)
تحديد العلاقات (1:1, 1:M, M:N) مع المفاتيح الأساسية والخارجية.
باستخدام SQL server
تسليم ملف منظم (PDF / صورة عالية الدقة).

إضافات الخدمة

اضافه 2 جدول

$5 يوم

اضافه تعديل فى ERD

$5 يوم

تعديل ERD كامله

$10 يومين

شراء الخدمة

المبلغ الكلي $5

البائع

معلومات

السعر $5
مدة التسليم يومين
طلبات قيد التنفيذ 0
الطلبات المكتملة 0
العملاء 0
المبيعات $0

الخدمات المقترحه

Developed by Samer Zaki

All rights reserved © kaf 2025