تصميم مسار و تدفق المستخدم

0 (0)

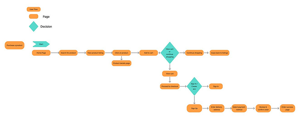
الوصف

أقدّم خدمة تصميم تدفّق المستخدم للمواقع والتطبيقات، لمساعدتك على فهم خطوات المستخدم داخل مشروعك بوضوح وتنظيم.
سأقوم برسم مخطط يوضّح كل المراحل التي يمر بها المستخدم منذ دخوله وحتى تحقيق الهدف (مثل التسجيل أو الشراء)، مع إبراز نقاط التفاعل وتحسين التجربة.

مخرجات الخدمة:

مخطط تدفّق المستخدم واضح ومنظم.

توضيح تجربة المستخدم خطوة بخطوة.

تسليم الملف بصيغة Figma أو PDF.

الأدوات: Figma – FigJam – Adobe Photoshop

شراء الخدمة

المبلغ الكلي 4

البائع

معلومات

الخصم %20
السعر $5 4
مدة التسليم يوم
طلبات قيد التنفيذ 0
الطلبات المكتملة 0
العملاء 0
المبيعات 0

الخدمات المقترحه

Developed by Samer Zaki

All rights reserved © kaf 2026