تصميم وتحليل قاعدة البيانات ورسم ERD احترافي لأي نظام برمجي

0 (0)

الوصف

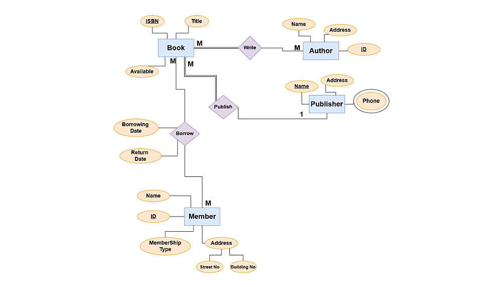
سأقوم بتحليل نظامك أو مشروعك بشكل دقيق وتصميم ERD (Entity Relationship Diagram) احترافي يوضح العلاقات بين الجداول والكيانات داخل قاعدة البيانات.

سواء كنت مطورًا، طالبًا، أو صاحب مشروع، ستحصل على مخطط واضح ومنظم يسهل عملية البرمجة ويمنع الأخطاء في مرحلة التطوير.

يشمل العمل:

- تحليل المتطلبات لتحديد الكيانات (Entities) والعلاقات (Relationships).
- رسم ERD باستخدام أدوات احترافية مثل draw.io .
- توضيح نوع العلاقات (One-to-One, One-to-Many, Many-to-Many).
- تنظيم الجداول والحقول الأساسية (Primary / Foreign Keys).
- إمكانية التعديل بعد التسليم حسب الملاحظات.
- ستحصل في النهاية على ملف PDF أو صورة عالية الدقة للمخطط جاهزة للاستخدام في مشروعك.
- أضمن لك تحليلًا دقيقًا، وتنفيذًا سريعًا، وتسليمًا في الموعد المحدد

شراء الخدمة

المبلغ الكلي $5

البائع

معلومات

السعر $5
مدة التسليم يومين
طلبات قيد التنفيذ 0
الطلبات المكتملة 0
العملاء 0
المبيعات 0

الخدمات المقترحه

Developed by Samer Zaki

All rights reserved © kaf 2026