إعداد وثيقة المتطلبات الوظيفية (FRD)

0 (0)

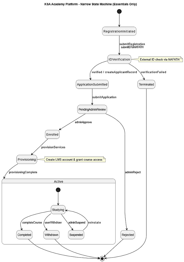
الوصف

أنا محلل أعمال ومتخصص في تحويل الأفكار إلى وثائق احترافية مفهومة للمبرمجين وأصحاب الأعمال.
في هذه الخدمة سوف أقدم لك:
وثيقة المتطلبات الوظيفية (FRD) الكاملة.
توصيف دقيق لكل وظيفة في النظام (Functional & Non-Functional).
تعريف المستخدمين والأدوار والصلاحيات.
وصف السيناريوهات والعمليات الرئيسية.
اقتراح تحسينات وتوصيات لضمان نجاح المنتج.
هذه الوثيقة ستكون حجر الأساس الذي يعتمد عليه فريق التطوير لفهم المشروع وتنفيذه بدون غموض.

شراء الخدمة

المبلغ الكلي $100

البائع

معلومات

السعر $100
مدة التسليم 5 أيام
طلبات قيد التنفيذ 0
الطلبات المكتملة 0
العملاء 0
المبيعات $0

الخدمات المقترحه

Developed by Samer Zaki

All rights reserved © kaf 2025